400-800-8888
38886666
返回顶部
中文
中文
English
首页
能碳管理系统
智慧能碳管理系统
园区双碳智慧管理平台T@PCarbon
微电网能源管控平台
设备健康管理系统T@Equiphms
企业双碳管理系统T@ECarbon
虚拟电厂平台
智慧能源管理系统T@Energy
能管掌中宝-免费的能源管理云平台
智能运检监测管理系统T@Power
中低压智能配电管理系统
电气设备预防性试验
预付费管理系统T@Prepay
电能管理平台
公共建筑能耗监测系统T@Energy-BEMS
能耗在线监测系统T@Energy-Online
矿山(煤矿)重要设备用电监测系统T@MPMS
能耗在线监测端设备T@Energy-AIO
能耗监测及能源管理运维服务
电能质量监测
电能质量分析仪表PUMG750
三相智能电力仪表PUMG530
多功能仪表PUMG730
低压电动机保护控制器PUMG650
低压电动机保护控制器PUMG650S
通讯管理机PUMG2500系列
三相多功能电力仪表PUMG130
单相导轨式智能电能表PUMG301
三相导轨式智能电能表PUMG303
单相智能电力仪表PUMG510
微机保护测控装置PUMG830
无线温度传感器KPM910
无线温湿度传感器KPM920
智能无线采集仪KPM950
三相导轨式智能电力能效终端PUMG307
三相导轨式智能电力能效终端PUMG312
低压电动机保护控制器PUMG650(分体)
无线烟雾传感器
智能温振传感器
电能质量监测
局部放电监测系统
应用案例
能耗在线监测系统
能碳管理系统
物联网硬件
新闻中心
常见问题
公司新闻
合作优势
合作优势
合作伙伴
销售网络
联系我们
云顶国际
关于我们
荣誉资质
在线参观
首页
能碳管理系统
产品中心
工业能碳管理平台
能耗在线监测系统
能源物联网硬件
应用案例
能耗在线监测系统
能碳管理系统
物联网硬件
新闻中心
常见问题
公司新闻
合作优势
合作优势
合作伙伴
销售网络
联系我们
云顶国际
关于我们
荣誉资质
在线参观
中文
中文
English
400-800-8888
Previous
Next
新闻中心
News Center
常见问题
公司新闻
联系电话
Contact Us
商务热线:
400-800-8888
企业传真:
0755-8888888
客服热线:
19988886666
当前位置
主页
>
新闻中心
>
常见问题
>
推进综合能源服务业务发展2019-2020年行动计划
发布时间:2019-02-28
浏览次数:
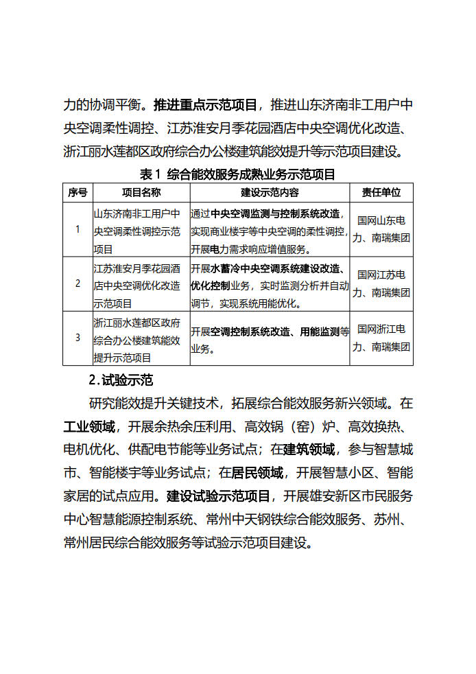
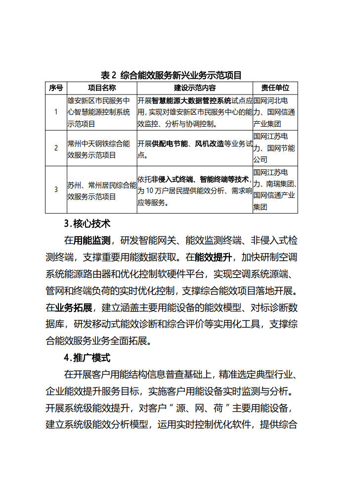
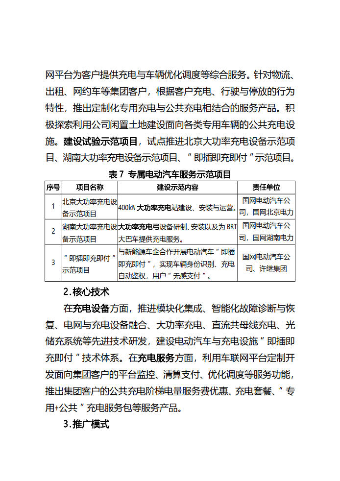
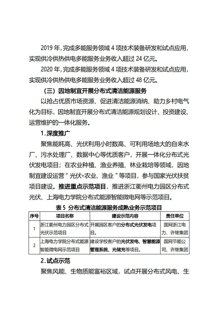
近日,国家电网有限公司(下称“国网公司”)正式印发《推进综合能源服务业务发展2019-2020年行动计划》。
全文内容如下:
上一篇:
多功能电力仪表参数设置符号的含义
下一篇:
能源管理系统能实现英文展现吗?
高新技术企业
ISO认证
3A诚信企业
资质信息